Índice
- O que são os aminoácidos?
- 6 Benefícios Diretos do Uso de Aminoácidos nas Plantas
- Como os Aminoácidos Ajudam em Condições de Estresse
- Impactos Práticos do Uso de Aminoácidos nas Plantas
- O Uso de Produtos com Aminoácidos na Lavoura
- Conclusão
- Glossário
- Como garantir que o investimento em aminoácidos traga resultados?
- Perguntas Frequentes
- Artigos Relevantes
O grande desafio da agricultura hoje é aumentar a eficiência das culturas e, como resultado, os ganhos em produtividade. Para alcançar esse objetivo, muitos produtores estão olhando para além dos fertilizantes tradicionais.
Substâncias como os aminoácidos surgem como uma ferramenta poderosa. Eles podem ser usados para melhorar o aproveitamento de fertilizantes, fortalecer as plantas contra a falta de água (estresse hídrico) e aumentar a resistência ao ataque de pragas e doenças.
Neste artigo, você vai entender de forma clara o que são os aminoácidos, como as plantas os produzem e de que maneira eles podem ser aplicados na sua lavoura para gerar melhores resultados. Confira!
O que são os aminoácidos?
De forma simples, aminoácidos são as peças fundamentais que formam as proteínas, essenciais para a vida de qualquer planta. Imagine que as proteínas são uma parede, e os aminoácidos são os tijolos.
Cada molécula de aminoácido é formada por um átomo de Carbono (C) no centro, ligado a quatro grupos:
- Grupamento Carboxila (COOH)
- Grupamento Amino (NH2)
- Átomo de Hidrogênio (H)
- Grupamento R (radical)
Estrutura de um aminoácido
(Fonte: adaptado pelo autor)
É o Grupamento R que diferencia um aminoácido do outro, dando a cada um sua função específica.
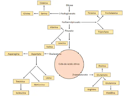
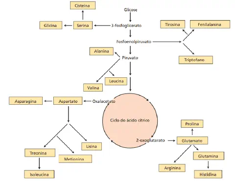
As plantas produzem naturalmente cerca de 20 aminoácidos diferentes para construir suas proteínas. Entre os mais importantes estão o glutamato, a glutamina e o aspartato, que funcionam como base para a produção de outros.
O esqueleto de carbono dos aminoácidos, sua estrutura principal, vem de processos internos da planta que geram energia, como a glicólise e o ciclo do ácido cítrico.
- Glicólise: significa a quebra do açúcar (glicose) para gerar energia para a planta.
- Ciclo do ácido cítrico: outra etapa da respiração celular que também produz energia.
Rotas biossintéticas que formam os esqueletos de carbono dos 20 aminoácidos padrão
(Fonte: Fisiologia e Desenvolvimento Vegetal – Taiz e Zeiger, 2017)
Funções dos Principais Aminoácidos na Planta
Cada aminoácido tem um “trabalho” específico. Entenda o que os principais fazem:
Glicina
Participa da formação da glicina betaína, um composto que a planta acumula para se proteger em condições de falta de água, ajudando a manter a fotossíntese funcionando.
Cisteína
É uma fonte de enxofre (S) e atua na síntese da glutationa, uma molécula que ajuda na defesa da planta contra toxinas e estresses.
Fenilalanina
É fundamental na produção de lignina, que dá rigidez e resistência mecânica à planta. Também participa da formação do ácido salicílico, conhecido por ativar a defesa das plantas contra patógenos.
Glutamato
Serve como ponto de partida para a formação de outros aminoácidos importantes (arginina, glutamina e prolina). Além disso, é um precursor essencial para a molécula de clorofila, o pigmento verde responsável pela fotossíntese.
Triptofano
É o precursor da auxina, um hormônio vegetal crucial para o crescimento das raízes e da parte aérea da planta.
Metionina

Atua como precursora do etileno, o hormônio responsável pelo amadurecimento dos frutos.
6 Benefícios Diretos do Uso de Aminoácidos nas Plantas
A aplicação de aminoácidos pode beneficiar sua lavoura de várias maneiras práticas:
- Melhora do metabolismo da planta: Por serem a base das proteínas, eles otimizam todos os processos internos.
- Atuação em todo o ciclo: Ajudam desde a germinação e o desenvolvimento vegetativo até a floração e o amadurecimento dos frutos.
- Aumento da fotossíntese: Contribuem para a síntese e ativação da clorofila, tornando a planta mais eficiente em produzir sua própria energia.
- Proteção natural: Fortalecem a planta, gerando maior tolerância ao ataque de pragas e doenças.
- Melhor absorção de nutrientes: Facilitam a absorção e o transporte de nutrientes aplicados via foliar.
- Tolerância à seca: Ajudam a planta a suportar o estresse por falta de água, principalmente por estimular um maior desenvolvimento do sistema radicular.
Como os Aminoácidos Ajudam em Condições de Estresse
Em situações de estresse, como seca ou salinidade no solo, as plantas precisam de mecanismos de defesa. Alguns compostos, chamados solutos compatíveis, são essenciais nesse processo.
- Solutos compatíveis: são substâncias que a planta acumula em suas células para ajudar a reter água, sem interferir no funcionamento normal do metabolismo.
Moléculas que frequentemente servem como solutos compatíveis
(Fonte: Fisiologia e Desenvolvimento Vegetal – Taiz e Zeiger 2017)
Dois exemplos importantes desses compostos são a prolina (um aminoácido) e a glicina betaína.
A prolina atua no ajuste osmótico, um processo que ajuda a planta a “segurar” a água dentro das células. Além disso, ela protege as estruturas celulares contra compostos tóxicos que podem ser produzidos durante períodos de seca.
Estudos mostram que, quando a prolina é aplicada diretamente nas plantas (aplicação exógena), ela pode melhorar a tolerância à salinidade, regulando processos fisiológicos, bioquímicos e enzimáticos. Isso resulta em um efeito positivo no crescimento, desenvolvimento e produtividade, mesmo em condições adversas.
Principais efeitos da prolina exógena na tolerância aos sais vegetais (abreviaturas: CRA = conteúdo relativo de água; ERO = espécies reativas de oxigênio; MDA = malondialdeído; PE = perda de eletrólitos)
(Fonte: adaptado de How Does Proline Treatment Promote Salt Stress Tolerance During Crop Plant Development?)
Impactos Práticos do Uso de Aminoácidos nas Plantas
Na prática, o que os estudos mostram? A aplicação de aminoácidos traz resultados mensuráveis e comprovados.
Uma pesquisa realizada na USP/Esalq demonstrou a eficiência do uso de aminoácidos no desenvolvimento de raízes de soja via tratamento de sementes. A avaliação foi feita 25 dias após a semeadura.
Plantas de soja aos 25 dias após a semeadura submetidas ao tratamento de sementes com aminoácidos – A = Controle; B = Glutamato ; C = Cisteína ; D = Fenilalanina; E = Glicina; F = Completo
(Fonte: Teixeira, W.S – ESALQ/USP)
Os resultados foram notáveis:
- A aplicação de cisteína promoveu um aumento de 59% no volume de raízes, 48% no número de raízes laterais e 86% no comprimento das raízes laterais, em comparação com as plantas que não receberam tratamento (controle).
- A glicina aumentou o comprimento da raiz principal em 25%.
- O glutamato incrementou o comprimento total da raiz em 22%.
O mesmo estudo constatou que glutamato, cisteína, fenilalanina e glicina podem atuar como aminoácidos sinalizadores em plantas de soja.
- Aminoácidos sinalizadores: agem como mensageiros químicos que “avisam” a planta para ativar seus mecanismos de defesa ou crescimento, mesmo em pequenas doses.
Alguns bioestimulantes usados na soja já incluem aminoácidos em sua composição, trazendo esses benefícios durante o desenvolvimento da cultura.
Outro estudo comprovou que o uso combinado de aminoácidos e hormônios reduz o nível de estresse em plantas de soja no início do ciclo e aumenta a produção de matéria seca. No tratamento de sementes com micronutrientes, hormônios e aminoácidos, observou-se um claro aumento na produtividade final.
O Uso de Produtos com Aminoácidos na Lavoura
Uma das formas mais eficientes de fornecer nutrientes para as plantas é através dos quelatos.
- Quelatos: são nutrientes, como os micronutrientes, “envolvidos” e protegidos por uma molécula orgânica, que pode ser um aminoácido. Essa proteção facilita a absorção e o transporte do nutriente pela planta.
A suplementação com aminoácidos funciona como uma forma de a planta economizar energia. Em vez de gastar recursos para produzir seus próprios aminoácidos do zero, ela recebe-os prontos, podendo direcionar essa energia para outros processos vitais, como crescimento e enchimento de grãos.
Diversas empresas já oferecem produtos que combinam fertilizantes e aminoácidos:
- A Kimberlit desenvolveu a linha Exion max, que fornece manganês, zinco, cobre, boro e molibdênio, aditivados com aminoácidos selecionados para leguminosas e oleaginosas, para uso foliar ou em tratamento de sementes.
- A Biosul fertilizantes comercializa uma variedade de produtos com aminoácidos solúveis e de rápida absorção, focados em aumentar o potencial de crescimento e resistência das plantas.
- A Dominisolo oferece o AMINO-EXP MP, um produto indicado para a formulação de adubos líquidos para aplicação via solo ou foliar.
Conclusão
Neste artigo, você viu que os aminoácidos são muito mais do que simples componentes de proteínas. Eles são substâncias essenciais que atuam em praticamente todas as etapas do desenvolvimento de uma planta.
A aplicação desses compostos durante o ciclo das culturas é uma estratégia comprovada para fortalecer as plantas, torná-las mais resistentes a estresses e, consequentemente, aumentar a produtividade da lavoura.
Embora algumas pesquisas já demonstrem resultados expressivos, ainda são necessários mais testes para refinar as doses e recomendações para cada tipo de cultura.
Espero que este texto tenha ajudado você a entender como o uso estratégico dos aminoácidos pode ser um grande aliado para aumentar os resultados da sua fazenda

Glossário
Aminoácidos sinalizadores: Atuam como mensageiros químicos que “avisam” a planta para ativar mecanismos de crescimento ou de defesa contra estresses, mesmo quando aplicados em pequenas quantidades.
Auxina: Um dos principais hormônios vegetais, essencial para o crescimento e desenvolvimento das raízes e da parte aérea da planta. O aminoácido triptofano é um precursor da auxina.
Bioestimulantes: Produtos aplicados em plantas ou sementes para melhorar a eficiência nutricional, a tolerância a estresses (como seca) e a qualidade da colheita. Muitos bioestimulantes contêm aminoácidos em sua formulação.
Ciclo do ácido cítrico: Uma das etapas da respiração celular da planta, que ocorre após a glicólise. É um processo fundamental para gerar a maior parte da energia que a planta utiliza em suas atividades vitais.
Etileno: Hormônio vegetal, conhecido principalmente por regular o amadurecimento dos frutos e a queda de folhas e flores. O aminoácido metionina é seu precursor direto.
Glicólise: Processo bioquímico inicial de quebra da molécula de açúcar (glicose) para gerar energia rápida para a planta. Ocorre antes do ciclo do ácido cítrico.
Glicina betaína: Um composto que a planta acumula em suas células para se proteger em condições de estresse, como a falta de água. Ajuda a manter o equilíbrio hídrico e a fotossíntese funcionando.
Quelatos: Moléculas formadas por um nutriente metálico (como Zinco ou Manganês) “abraçado” por um agente orgânico, como um aminoácido. Essa estrutura protege o nutriente e facilita sua absorção e transporte dentro da planta.
Solutos compatíveis: Substâncias, como o aminoácido prolina, que a planta acumula internamente para ajudar a reter água em suas células durante períodos de seca ou salinidade, sem interferir no metabolismo normal.
Como garantir que o investimento em aminoácidos traga resultados?
Adotar novas tecnologias, como o uso de bioestimulantes à base de aminoácidos, é um passo importante para aumentar a eficiência da lavoura. No entanto, o grande desafio para o produtor é comprovar se esse investimento está, de fato, trazendo o retorno esperado.
Como medir o impacto de um novo insumo nos custos de produção e, principalmente, na lucratividade da safra? Para responder a essa pergunta com precisão, um software de gestão agrícola como o Aegro é fundamental.
A ferramenta permite registrar todos os custos com insumos por talhão e, ao final do ciclo, comparar esses dados com a produtividade colhida. Dessa forma, você consegue analisar o custo-benefício de cada tecnologia aplicada, tomando decisões mais seguras e baseadas em informações concretas, em vez de apenas estimativas.

Quer ter certeza de que suas decisões estão aumentando o lucro da fazenda? Experimente o Aegro gratuitamente e veja na prática como é simples controlar seus custos e resultados.
Perguntas Frequentes
Por que devo aplicar aminoácidos se a planta já os produz naturalmente?
A planta gasta uma quantidade significativa de energia para produzir seus próprios aminoácidos. Ao aplicá-los externamente, você oferece esses componentes essenciais de forma pronta, permitindo que a planta economize essa energia e a direcione para processos vitais como crescimento, enchimento de grãos e defesa contra estresses, otimizando seu desenvolvimento geral.
Qual é a melhor forma de aplicar aminoácidos na lavoura: via tratamento de sementes ou aplicação foliar?
Ambas as formas são eficazes e se complementam. O tratamento de sementes com aminoácidos promove um melhor desenvolvimento inicial do sistema radicular, garantindo um estabelecimento mais robusto da cultura. Já a aplicação foliar é ideal para fornecer suporte em fases críticas, como floração, ou para ajudar a planta a se recuperar rapidamente de estresses como seca ou ataque de pragas.
Qual a diferença entre um fertilizante comum (NPK) e um produto à base de aminoácidos?
Fertilizantes NPK fornecem os macronutrientes essenciais que a planta precisa em grandes quantidades. Os aminoácidos, por outro lado, atuam como bioestimulantes: eles não substituem o NPK, mas otimizam o metabolismo da planta, melhoram a absorção desses nutrientes e fortalecem suas defesas naturais, fazendo com que o fertilizante aplicado seja aproveitado de forma muito mais eficiente.
Como exatamente os aminoácidos ajudam a planta a resistir a pragas e doenças?
Eles fortalecem a planta de duas maneiras principais. Primeiro, aminoácidos como a fenilalanina são essenciais para produzir lignina, que enrijece a parede celular e cria uma barreira física contra patógenos. Segundo, eles atuam como ‘sinalizadores’ que ativam os mecanismos de defesa internos da planta, preparando-a para responder de forma mais rápida e eficaz a um ataque.
O que são ‘quelatos de aminoácidos’ e por que são mais eficientes?
Quelatos de aminoácidos são micronutrientes (como zinco ou manganês) ’envolvidos’ por uma molécula de aminoácido. Essa estrutura protege o nutriente contra reações indesejadas no solo ou na folha e facilita sua absorção e transporte dentro da planta. Isso garante que o nutriente chegue onde é necessário de forma mais rápida e eficiente, evitando perdas.
Todos os aminoácidos têm o mesmo efeito ou preciso escolher um específico para cada problema?
Cada aminoácido possui funções específicas e dominantes. Por exemplo, o triptofano é precursor de hormônios de crescimento de raízes, enquanto a metionina atua no amadurecimento dos frutos e a prolina na tolerância à seca. Por isso, produtos comerciais costumam oferecer um complexo de vários aminoácidos para um efeito geral ou formulações específicas para atender a uma necessidade particular da lavoura.
Artigos Relevantes
- Por que o uso da glicina betaína na agricultura é uma aliada da produtividade: O artigo principal introduz a glicina betaína como um composto chave na proteção contra o estresse hídrico. Este artigo aprofunda o tema de forma excepcional, explicando detalhadamente o mecanismo de osmoproteção e o conceito de potencial hídrico, que são cruciais para entender como os aminoácidos conferem tolerância à seca. Ele transforma um conceito teórico do texto principal em um conhecimento prático e aprofundado.
- Como ocorre e quais os efeitos do estresse hídrico nas plantas: O benefício mais citado no artigo principal é a tolerância ao estresse hídrico. Este artigo é o complemento perfeito pois detalha o “problema” que os aminoácidos ajudam a “resolver”. Ao explicar os efeitos fisiológicos da falta de água, como o fechamento dos estômatos e a redução da fotossíntese, ele reforça imensamente a importância e o valor das soluções apresentadas no artigo principal.
- Saiba como funcionam os bioativadores e quais são os tipos disponíveis no mercado: O artigo principal posiciona os aminoácidos como componentes de “bioestimulantes”. Este artigo é essencial por fornecer o contexto mais amplo, definindo e diferenciando bioestimulantes, bioativadores e biorreguladores, termos frequentemente confusos. Ele ajuda o leitor a entender a categoria de produtos em que os aminoácidos se inserem e a reconhecer outras tecnologias complementares.
- Bioestimulante em soja: por que você deve considerar usá-lo na lavoura: Enquanto o artigo principal apresenta um estudo de caso sobre o efeito de aminoácidos em raízes de soja, este artigo expande a aplicação prática para a cultura como um todo. Ele foca especificamente no uso de bioestimulantes (ricos em aminoácidos) na soja, discutindo estádios de aplicação e a análise de custo-benefício. Isso oferece um caminho claro para o leitor que planta soja e deseja aplicar os conceitos do artigo principal.
- Todas as orientações para tratamento de sementes de soja: O artigo principal destaca o tratamento de sementes como uma via de aplicação eficaz para os aminoácidos, usando a soja como exemplo. Este artigo detalha a parte operacional dessa recomendação, explicando as melhores práticas, produtos (inseticidas, fungicidas) e métodos (on farm vs. industrial). Ele conecta a ciência dos aminoácidos com uma operação agrícola real e crucial, respondendo ao “como fazer”.

