Índice
- O Sistema Mecanizado Agrícola e o Planejamento da Frota
- Conclusão: Dimensionar sua Frota é Investir na Lucratividade
- Glossário
- Como a tecnologia otimiza a gestão da sua frota
- Perguntas Frequentes
- Quais são os principais prejuízos de ter uma frota de máquinas mal dimensionada?
- Por que a criação de um calendário de operações é tão crucial para o dimensionamento da frota?
- O dimensionamento de frota é um processo viável apenas para grandes fazendas?
- Qual o primeiro passo prático para um produtor que deseja começar a otimizar o tamanho da sua frota?
- Como a tecnologia e softwares de gestão ajudam a evitar erros no dimensionamento da frota agrícola?
- Com que frequência devo reavaliar o dimensionamento da minha frota de máquinas?
- Artigos Relevantes
As máquinas agrícolas são o coração de quase todas as operações no campo. Para que a safra ocorra conforme o planejado, precisamos que elas estejam prontas para o trabalho.
O tamanho correto da sua frota de máquinas está diretamente ligado aos seus custos e, consequentemente, à lucratividade da fazenda.
Errar no dimensionamento, seja por ter máquinas de mais ou de menos, pode causar prejuízos financeiros significativos. Isso acontece por meio de custos excessivos com equipamentos parados ou pela perda de produtividade por falta de maquinário na hora certa.
Quer entender como o dimensionamento correto da sua frota agrícola pode melhorar seus resultados financeiros? Continue a leitura e descubra!
O Sistema Mecanizado Agrícola e o Planejamento da Frota
Antes de calcular o tamanho da frota, é fundamental entender o que é e como funciona o sistema mecanizado agrícola.
O sistema mecanizado agrícola é, de forma simples, todo o conjunto de equipamentos, máquinas e implementos que você utiliza para realizar os processos da lavoura. Isso inclui tratores, arados, grades, subsoladores, semeadoras, colhedoras e tudo mais.
Dependendo da sua cultura, os custos com o sistema mecanizado podem representar de 20% a 40% dos custos totais de produção. Esse número já mostra a enorme importância de planejar corretamente o tamanho da sua frota, não é mesmo?
O processo de planejamento pode ser feito de várias maneiras, mas o dimensionamento da frota, a seleção dos equipamentos e a previsão de custos são partes essenciais desse quebra-cabeça.
Embora pareça simples, planejar o sistema mecanizado é uma tarefa complexa. Ela exige conhecimentos de diversas áreas, como engenharia (para entender as máquinas), biologia (para entender a lavoura) e economia (para garantir a viabilidade financeira).
Com a ajuda da tecnologia, hoje existem algoritmos que auxiliam nesse processo de planejamento e dimensionamento.
Para entender melhor: Algoritmos são como uma “receita de bolo” para computadores. Eles seguem uma sequência de passos lógicos para resolver um problema, como calcular a frota ideal para sua fazenda.
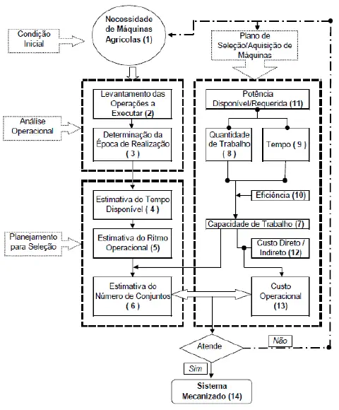
As etapas que esses algoritmos seguem são os pontos-chave que você deve considerar para dimensionar sua frota corretamente. Vamos analisar cada um desses pontos. Lembre-se que eles estão todos interligados.
Passo 1: Análise Operacional – O Calendário da Sua Fazenda
A análise operacional é o ponto de partida para definir o sistema de produção da sua fazenda. De forma bem prática, ela cria um cronograma de todas as atividades necessárias para a produção agrícola.
Em outras palavras, você vai montar um calendário detalhado das operações que precisam ser feitas, em ordem cronológica, para garantir que a lavoura se desenvolva bem do plantio à colheita.
Com essa análise, você consegue ter uma visão completa de todas as atividades e do tempo estimado para a conclusão de cada uma ao longo da safra.
Este calendário é a base para o planejamento da seleção de máquinas e influencia diretamente no tamanho final da sua frota.
Passo 2: Planejamento para a Seleção – A Matemática por Trás da Eficiência
Com base no calendário da análise operacional, o próximo passo é definir três estimativas fundamentais para o dimensionamento:
- Tempo disponível para cada operação;
- Ritmo Operacional (RO) necessário;
- Estimativa do Número de Conjuntos (NC) de máquinas.
Essas três estimativas dependem uma da outra e de vários outros fatores. Vamos detalhar cada uma.
1. Tempo Disponível
O tempo realmente disponível para cada operação depende muito das condições de clima e solo. Para calculá-lo, você precisa considerar:
- A duração da jornada de trabalho diária;
- O número de domingos e feriados no período da operação;
- Uma estimativa de dias impróprios para o trabalho (dias com chuva, solo muito úmido, etc.).
O resultado é o número total de horas que você realmente tem para executar uma tarefa específica.
2. Ritmo Operacional (RO)
Com o tempo disponível e a área total a ser trabalhada, você calcula o Ritmo Operacional (RO).
Ritmo Operacional (RO): significa a velocidade de trabalho necessária, medida em hectares por hora (ha/h), para concluir uma tarefa dentro do prazo.
3. Número de Conjuntos (NC)
Finalmente, o ritmo operacional, dividido pela capacidade de trabalho de uma máquina, informa o Número de Conjuntos que você precisa.
Número de Conjuntos (NC): significa a quantidade de máquinas (por exemplo, um trator + uma semeadora) necessária para atingir o ritmo operacional desejado.
É um cálculo que exige atenção, mas quando feito corretamente, permite potencializar o uso de cada equipamento!
- Frota subdimensionada (menor que o necessário): pode causar sobrecarga dos equipamentos, atrasos nas operações e, como consequência, um aumento no custo de manutenção e perda de produtividade.
- Frota superdimensionada (maior que o necessário): resulta em máquinas paradas (ociosidade operacional) e um custo fixo mais alto do que o necessário, diminuindo sua margem de lucro.
Para mais dicas sobre gestão, confira nosso artigo sobre como gerenciar as máquinas agrícolas.
Nesta fase, também é crucial considerar a capacidade de trabalho e a eficiência operacional de cada máquina, pois elas estão diretamente ligadas aos custos operacionais.
Passo 3: Seleção e Aquisição das Máquinas
A última etapa é a seleção e aquisição das máquinas que irão formar sua frota.
Esta escolha deve ser baseada nas características técnicas do maquinário e nas necessidades de potência para realizar as atividades planejadas. Esses fatores impactam diretamente o custo operacional de cada conjunto.
O custo operacional, combinado com o número de conjuntos que você calculou, dará a resposta final se o seu dimensionamento está adequado, superdimensionado ou subdimensionado.
A descrição pode fazer o processo parecer simples, mas ele envolve cálculos detalhados que não abordamos aqui. Você pode encontrar parte desses cálculos em nosso artigo: “Como calcular o custo operacional de máquinas agrícolas (+ ferramenta grátis)”.
Aproveite para usar nossa ferramenta gratuita e facilitar esse cálculo!

Conclusão: Dimensionar sua Frota é Investir na Lucratividade
Com o avanço da tecnologia, a mecanização no campo é uma realidade cada vez mais acessível. No entanto, continua sendo um dos maiores investimentos da fazenda e, por isso, exige muita atenção e planejamento cuidadoso.
A má gestão do sistema mecanizado leva a falhas no dimensionamento da frota. E uma frota mal dimensionada, como vimos, significa prejuízo para você, produtor.
Apesar de ser uma atividade complexa, adequar corretamente sua frota agrícola é um passo estratégico que muitas vezes pode contar com o auxílio de profissionais capacitados. O resultado é uma operação mais eficiente, custos controlados e maior lucratividade para o seu negócio.

Glossário
Análise Operacional: Processo de criar um cronograma detalhado de todas as atividades agrícolas da safra, em ordem cronológica. Funciona como um calendário da fazenda, servindo de base para planejar a necessidade de máquinas.
Frota Subdimensionada: Situação em que a fazenda possui menos máquinas do que o necessário para realizar as operações no tempo ideal. Isso pode causar atrasos, sobrecarga dos equipamentos e perdas de produtividade.
Frota Superdimensionada: Ocorre quando a fazenda tem mais máquinas do que o necessário, resultando em equipamentos parados. Gera custos fixos elevados e desnecessários, o que diminui a lucratividade da operação.
Número de Conjuntos (NC): A quantidade de “conjuntos” de máquinas (por exemplo, um trator + uma semeadora) necessários para executar uma tarefa agrícola dentro do prazo estipulado. É um resultado chave no cálculo de dimensionamento da frota.
Ociosidade Operacional: Período em que uma máquina agrícola fica parada e sem uso, embora esteja disponível para o trabalho. É um sintoma comum de uma frota superdimensionada e representa um custo sem retorno financeiro.
Ritmo Operacional (RO): Métrica que indica a velocidade de trabalho necessária para completar uma operação, medida em hectares por hora (ha/h). É calculada com base na área total a ser trabalhada e no tempo disponível para a tarefa.
Sistema Mecanizado Agrícola: O conjunto completo de máquinas, implementos e equipamentos (como tratores, colhedoras, arados e grades) utilizados nas diversas operações de uma lavoura.
Como a tecnologia otimiza a gestão da sua frota
Como vimos, dimensionar a frota agrícola envolve cálculos complexos e uma análise detalhada dos custos operacionais, um desafio que impacta diretamente a lucratividade. Ferramentas de gestão agrícola como o Aegro simplificam essa tarefa, permitindo registrar e analisar os custos de cada máquina — desde o combustível até a manutenção. Com relatórios precisos, você obtém o custo real por hora ou por hectare, transformando a difícil decisão de comprar ou manter um equipamento em uma escolha estratégica baseada em dados.
Além disso, o artigo ressalta o prejuízo de uma frota mal dimensionada, seja pelo desgaste de máquinas sobrecarregadas ou pela ociosidade de equipamentos parados. Para evitar quebras inesperadas e prolongar a vida útil do seu maquinário, o Aegro oferece um controle de manutenções preventivas. O sistema gera alertas automáticos para as próximas revisões e mantém um histórico completo de cada equipamento, garantindo que sua frota esteja sempre pronta para o trabalho no momento certo.
Quer ter o controle total dos custos e da manutenção do seu maquinário para tomar decisões mais seguras?

Experimente o Aegro gratuitamente e veja como otimizar a gestão da sua frota com poucos cliques.
Perguntas Frequentes
Quais são os principais prejuízos de ter uma frota de máquinas mal dimensionada?
Uma frota mal dimensionada gera prejuízos diretos. Se for subdimensionada (pequena demais), causa atrasos nas operações, perda de produtividade e desgaste excessivo dos equipamentos. Se for superdimensionada (grande demais), resulta em custos fixos elevados com máquinas paradas (ociosidade) e capital imobilizado desnecessariamente, reduzindo a lucratividade da fazenda.
Por que a criação de um calendário de operações é tão crucial para o dimensionamento da frota?
O calendário de operações, ou análise operacional, é o ponto de partida porque ele define o tempo disponível para cada tarefa agrícola. Com base nesse tempo e na área total, é possível calcular o Ritmo Operacional (ha/h) necessário. Sem essa base, a escolha do número de máquinas se torna um palpite, aumentando o risco de erros e custos desnecessários.
O dimensionamento de frota é um processo viável apenas para grandes fazendas?
Não, de forma alguma. Os princípios de dimensionamento se aplicam a propriedades de todos os tamanhos. Em pequenas e médias fazendas, o impacto financeiro de uma única máquina mal escolhida pode ser proporcionalmente ainda maior. O objetivo é sempre o mesmo: maximizar a eficiência e a lucratividade, independentemente da escala da operação.
Qual o primeiro passo prático para um produtor que deseja começar a otimizar o tamanho da sua frota?
O primeiro passo prático é realizar a Análise Operacional. O produtor deve listar todas as atividades da safra em ordem cronológica, do preparo do solo à colheita, e definir a janela de tempo ideal (em dias) para cada uma. Esse cronograma detalhado servirá como a base sólida para todos os cálculos subsequentes de necessidade de maquinário.
Como a tecnologia e softwares de gestão ajudam a evitar erros no dimensionamento da frota agrícola?
Softwares de gestão, como o Aegro, automatizam os cálculos complexos de custo operacional e ritmo de trabalho. Eles centralizam dados de uso, manutenção e consumo de cada máquina, fornecendo relatórios precisos. Isso transforma a decisão, que antes era baseada em experiência, em uma análise estratégica fundamentada em dados concretos, reduzindo drasticamente as chances de erro.
Com que frequência devo reavaliar o dimensionamento da minha frota de máquinas?
A reavaliação deve ser feita idealmente todo ano, durante a fase de planejamento da safra. Também é fundamental revisitar o dimensionamento sempre que houver mudanças significativas na operação, como a aquisição ou arrendamento de novas áreas, a mudança de culturas ou a adoção de novas tecnologias que alterem a eficiência das operações.
Artigos Relevantes
- Como calcular o custo operacional de máquinas agrícolas: Este artigo é o complemento mais direto e necessário, pois preenche uma lacuna que o texto principal admite existir: o cálculo detalhado do custo operacional. Enquanto o artigo principal foca na metodologia de dimensionamento, este fornece as ferramentas financeiras para avaliar a viabilidade econômica de cada máquina, transformando a teoria em uma análise de custos prática e acionável.
- Como fazer o controle de frota da fazenda: Após o leitor entender como dimensionar a frota, o passo lógico seguinte é aprender a gerenciá-la no dia a dia. Este artigo aborda exatamente isso, detalhando o controle de custos, a análise de dados e o uso de tecnologias como a telemetria para otimizar a operação, aplicando na prática os conceitos de eficiência que o dimensionamento busca alcançar.
- Guia completo de manutenção de máquinas agrícolas + planilha grátis: O artigo principal alerta que uma frota mal dimensionada eleva os custos de manutenção. Este guia aprofunda o tema, explicando os diferentes tipos de manutenção (preventiva, preditiva e corretiva) e como planeá-las. Ele oferece uma base estratégica para mitigar um dos principais prejuízos financeiros apontados, aumentando a vida útil e a disponibilidade do maquinário.
- Telemetria na agricultura: como ela melhora a gestão das máquinas na sua fazenda: O texto principal menciona o uso de algoritmos e tecnologia de forma geral; este artigo desmistifica uma das tecnologias mais impactantes para a gestão de frotas. Ele explica como a telemetria fornece os dados precisos (horas de uso, ociosidade, consumo de combustível) que são essenciais para os cálculos de dimensionamento e para o controle diário da frota, conectando a teoria à prática da agricultura de precisão.
- Como produtora economizou em manutenção de máquinas a partir de ação estratégica: Este artigo funciona como um estudo de caso poderoso que comprova a importância dos temas abordados. Ele mostra, na prática, como o uso de dados (horímetro) para programar manutenções gerou uma economia real de mais de 10%. Ele adiciona credibilidade e um exemplo tangível aos argumentos do artigo principal, demonstrando o impacto financeiro positivo de uma gestão baseada em dados precisos.

